Biotama/GDD: Difference between revisions
Fixing image link |
Fixing sizing issues of game loop image |
||
| Line 272: | Line 272: | ||
As shown in Figure 1, the player selects a location from a hex grid on the Planet Map. Locations will vary in difficulty, with higher difficulties yielding greater long-term progression rewards. Rather than traditional difficulty levels that are explicitly chosen, difficulty is implicitly calculated based on region-specific factors such as soil quality, weather, and proximity to hazards. Each location will be uniquely generated via Procedural Content Generation (PCG) providing high replayability while ensuring no two runs are the same. | As shown in Figure 1, the player selects a location from a hex grid on the Planet Map. Locations will vary in difficulty, with higher difficulties yielding greater long-term progression rewards. Rather than traditional difficulty levels that are explicitly chosen, difficulty is implicitly calculated based on region-specific factors such as soil quality, weather, and proximity to hazards. Each location will be uniquely generated via Procedural Content Generation (PCG) providing high replayability while ensuring no two runs are the same. | ||
[[Image:Outergameloop.png|The inner game loop of Biotama]] | [[Image:Outergameloop.png|800px|The inner game loop of Biotama]] | ||
==Tech Tree== | ==Tech Tree== | ||
Revision as of 04:04, 12 March 2026

Biotama is a game where players attempt to convert wastelands into thriving ecosystems.
In more traditional city-builders like the SimCity and Cities: Skylines series, players start with a pristine landscape, then convert it into a sprawling city, exploiting natural resources and creating pollution.
In Biotama, the player starts with a “Mother Tree” which acts as the core component of the player’s ecosystem. Trees grow roots that can connect together, allowing them to communicate and send resources between each other. Mycelial networks function similarly for fungi. Biotama aims to be educational as well as fun. It will feature real-world species with tooltips showing fun facts about those species. We are consulting with experts in biology where necessary to ensure accuracy to the real world.
Players build up different ecosystems in various biomes such as forests, wetlands, and deserts, with each posing unique challenges. They will face world events, such as forest fires and disease outbreaks. The player will navigate these events and increase the overall health of the ecosystem.
Biotama is
- A nature building game
- inspired by traditional city-builders
- focusing on science and education.
Biotama isn't
A fully-fledged nature and climate simulation.
The in-game player lifespan is limited to a few years, whereas major changes in climate take decades or centuries. The player’s goal is to make positive impacts towards future climate change for later generations.
This is a game, first and foremost, and we sometimes intentionally sacrifice full scientific accuracy for gamification and scope management.
Gameplay
In Biotama, the player creates sustainable, biodiverse ecosystems ("biota"), as opposed to traditional city-buider human-built settlements. However, the mechanics are quite analogous to city-builders.
Here are some examples:
- Town Hall → Mother Tree
- Paths and roads → root systems and mycelial networks
- Money and raw materials → water, phosphorous, nitrogen, ammonia
- Power plants and electrical grids → sunlight and photosynthesis
Setting
Biotama takes place on an Earth at some undetermined point in the future. All creatures in the game are real species on Earth, but the continents and oceans only loosely resemble present-day Earth. This gives us creative freedom for the layout of the map.
It is implied that Biotama takes place after some global catastrophe. At the start, much of the planet is covered in desert, volcanism and meteor storms are common, air quality is low, and most of the water is polluted.
Humans do not appear in Biotama, however remnants of human civilization still remain, such as buildings and industrial waste. We do not state whether or not any humans still exist on the planet.
Biomes
The game world is divided into biomes which contain multiple biota.
| Name | Description | Effects | Plantae | Fungi | Animalia |
|---|---|---|---|---|---|
| Rainforest | Densely populated with trees | Mild winter, high rainfall, frequent storms | Pine trees, oak trees, grasses, ferns | Anamita, morels, oyster mushrooms, lichens, fairy rings | Deer, foxes, ants, birds |
| Desert | Sparse hardy vegetation, hot days and cold nights, very rare but severe storms | Droughts, floods, heat waves | Cacti, succulents, grasses, brush | Desert Fungi | Scorpions, lizards, birds |
| Plains | Few trees, sparse grass, low humidity, evil bugs | Big wind storms | Grass, birches | Sparse lichen | Wolves, deer, rodents, birds |
| Boreal Mountain | Hilly, many conifers, cold weather on average | Harsh windy winter storms | Junipers, lingonberries, pines, spruces, cedars | Shelf Fungus | Bears, moose, elk, marmots |
| Wetlands | Humid, swampy | Hurricanes, droughts, floods | Algae, lillies, mangroves | Bolete, root fungus | Manatees, fish, caimans, birds |
| Volcano | Very hot, lava floes, lava tubes, flying rocks | Fires more frequent, limited buildable area, very vertical | Lupine, grass | Fusarium strain flavolapis | Iguanas, bugs |
Systems
World Events
World events are modifiers on the entire biome that can trigger randomly. They vary depending on the current season and biome.
These are climactic events which add extra challenge to the gameplay. Players will have to strategically prepare their ecosystems to withstand and recover from these events.
When new species are introduced, new threats will be unlocked, but also the stronger the ecosystem is, the easier it will be to handle threats.
| Event Name | Description | Biome(s) | Duration (seconds) | Status Effect(s) |
|---|---|---|---|---|
| Lightning Storm | Multiple trees are struck by lightning and have a chance of lighting on fire | Forest, Plains | 30 Base + Humidity Modifier | Struck trees do a fire-resistance check to see if they can resist the fire or spread it.
Nitrogen spawns in the environment. |
| Drought | Water becomes scarce, rain storms are rare and humidity is low | All | 30 Base + Biome Modifier | Entities with a water requirement do a water-resistance check to see if they lose HP over time |
| Wind Storm | A windy storm starts damaging entities | All | 30 Base + Density Modifier | Entities take health damage over time |
| Pine Beetle Infestation | Damages pine trees in the biome | Forest | 30 Base + Number of Pines | Pines take severe damage over time. |
| Meteor Storm | Meteors fall from the sky. | All | 30 to 120 | Entities take health damage if a meteor hits them. Also deposits new resources in the level. |
Global status system
Biotama has some global parameters, which can change over time and affect all biota in the game.
Atmospheric parameters
The global atmosphere's composition is simplified into concentrations of two gases:
- Carbon Dioxide (CO2)
- The higher the concentration, the better plants are able to grow
- If the concentration is very low, plants will lose HP
- If the concentration is very high, fungi and animals will lose HP
- Oxygen (O2)
- If the concentration is very low, fungi and animals will lose HP
Biome status system
The globe is composed of biomes, which are in turn composed of biota. Biomes have parameters which apply to all biota within them.
These properties apply to all biota within a given biome:
- Ambient temperature
- Ambient humidity
- Local wind speed and direction
Entity status system
Every living entity in the world has a current and maximum number of hitpoints (HP) as well as a set of properties and status effects.
- Example
Properties:
- Name: Mother Tree
- HP (Current): 89
- HP (Max): 100
- Kingdom: Plante
- Species: Oak (Quercus)
Status Effects:
- When in sunlight:
- +0.8 HP/day
- When in the presence of phosphorous:
- +1.2 HP/day
- When lacking water:
- -0.5 HP/day
- During a wind storm:
- -2.0 HP/day
Status effects
Entities can obtain temporary Status Effects based on their current environment and their Survival Requirements.
- Example
A fungus which is exposed to too much sun will take HP damage over time, and will eventually die if it doesn't find shade.
Survival requirements
Each organism in Biotama requires certain things to avoid losing HP and dying.
- Plantae
All plants require:
- Sunlight
- Water
- Carbon Dioxide
Trees also require:
- Phosphorous (P)
- Nitrogen (N)
- Potassium (K)
- Fungi
All fungi require:
- High humidity
- Low or no sunlight
- Carbon (C)
- Nitrogen (N)
- Oxygen (O)
- Animalia
All animals require:
- Oxygen (O)
- Water (H2O)
- A food source depending on their diet (carnivorous/herbivorous/omnivorous/insectivorous)
Chemistry
Plants in the real world require 17 essential elements to survive. Carbon (C), Hydrogen (H), and Oxygen (O) are acquired from air, water, or both.
Plants in Biotama store Carbon from the atmosphere, reducing global CO2 levels. Their amount of stored Carbon is proportional to their size. If the plant burns or decays, it releases the Carbon back into the atmosphere.
- The soil elements relevant to Biotama are
- Nitrogen (N)
- Phosphorous (P)
- Potassium (K)
- Nitrogen
- Can only be used by plants via nitrogen fixation which enriches the soil via lightning, fungi, and bacteria
- Can not be used by plants directly from the atmosphere as a gas
- Provides quicker leaf and fruit growth plants
- When deficient, causes yellow leaves and slow growth, and inhibits fruit growth in plants
- Phosphorus
- Is added to the soil by decaying plants or animals, or occasional random atmospheric deposits from other areas
- Is decreased by plant growth or soil erosion
- Increases growth in plants
- When deficient, causes dark green leaves and slow growth in plants, and prevents budding/flowering
- Potassium
- Is added to the soil via precipitation or geological events
- Is decreased by plant growth or soil erosion
- When deficient, causes reddish-brown leaves in plants, and makes them more vulnerable to winter weather
- Realism Notes
- The rest of the core elements are intentionally not part of Biotama for simplicity and scope management: Calcium (Ca), Magnesium (Mg), Sulfur (S), Boron (B), Iron (Fe), Manganese (Mn), Zinc (Zn), Copper (Cu), Chlorine (Cl), Molybdenum (Mo), and Nickel (Ni).
- Plants technically H2PO4- (dihydrogen phosphate), HPO42- (hydrogen phosphate), PO43- (phosphate). We simplify this in Biotama to just Phosphorus (P).
- Main source: https://www.bctfpg.ca/horticulture/fruit-tree-nutrition/essential-mineral-nutrients-in-plants-deficiency-toxicity-symptoms-sources-recommendations/
Camera System
The player has a lot of control over the camera. They are able to:
- Zoom in and out (default: scroll wheel, [+] and [-] keys)
- Rotate the view (default: [Q] and [E], hold middle click and move horizontally)
- Pan the view (default: [W][A][S][D], hold right click)
- Increase/decrease the viewing angle ([Z][X], hold middle click and move vertically)
The camera is attached to a boom which follows the player pawn. The pawn is invisible to the player and can clip through objects, but not the ground.
To prevent the player from seeing the edges of the world, the pawn can only get within a certain distance of the map edges.
The player can also switch between above-ground and below-ground views (default: [Tab]).
Game Speed Controls
The player can choose between four simulation speeds. The speed is changed either by pressing the number keys [1][2][3][4] or by clicking the associated buttons on the HUD.
The player can also pause and unpause the game by pressing [Space], clicking the pause button on the HUD, or opening the System Menu (default: [Esc]).
The player pawn doesn’t respect game speed, so the player can move the camera around regardless of whether the game is paused or how fast the game speed is.
Sun, Moon, and Stars
The sun acts similarly to the sun on Earth. We will start with a simpler system (Basic Design), and if we have the time and resources to make a more realistic system (Realistic Design), that will follow.
Rather than making a faithful representation of the actual Earth, Biotama takes place on a fictional Earth-like planet. This allows us to handcraft the layout of the continents, oceans, and biomes based on game design decisions rather than fixating on pure realism.
Organisms that photosynthesize are affected by the current sun coverage, which is represented to the player as a value from 0% to 100%. 0% would only occur in pitch darkness, where the sun is on the other side of the planet.
Basic Design
At the very least, these should be true:
- There is a day-night cycle which affects photosynthesis in plants
- The sun rises in the east and sets in the west
- The maximum altitude the sun reaches depends on the season
- For biota in the northern or southern hemisphere, the sun has a lower altitude in winter and higher in summer
- For biota on the equator, the sun always passes directly above at noon
- The moon rises and sets to some extent. This could be very simple; for example, in Minecraft, the moon rises as the sun sets, and vice versa.
- The stars are visible in the sky during nighttime.
Realistic Design
All of the rules in Design #1 hold true, with the following nuances:
- The sun’s altitude, azimuth, sunrise time, and sunset time all depend on the current biotum’s latitude and longitude, as well as the specific day of the year.
- Solstices and equinoxes occur everywhere except at the equator.
- Summer in the southern hemisphere is winter in the northern hemisphere, and vice versa.
- The moon circles the planet every 28 days, showing various phases and sometimes appearing during the day.
- The starry skybox revolves around the axis of rotation of the planet by 15 degrees per hour, as in real life.
- Sunlight received by plants is affected by clouds, ash, and dust in the atmosphere
The websites https://suncalc.org/ and https://mooncalc.org/ should help us understand how to build this sort of system.
Core Game Loop
- Start in a barren region with a single tree
- Gather resources (nutrients, water, sunlight) from soil and atmosphere
- Spend resources to grow flora, improving the ecosystem and gaining research points
- Spend research points and progress through the three tech trees (flora/fauna/fungi)
- Create symbiotic relationships between the three tech trees and stabilize the biome
- Move on to the next barren region, which poses unique challenges
- Collect long-term progression rewards
Long-Term Progression Loop
Long-term progression takes the form of a global ecosystem score.
As players reach milestones, they will unlock new biomes, species, and abilities in the form of a tech tree.
As shown in Figure 1, the player selects a location from a hex grid on the Planet Map. Locations will vary in difficulty, with higher difficulties yielding greater long-term progression rewards. Rather than traditional difficulty levels that are explicitly chosen, difficulty is implicitly calculated based on region-specific factors such as soil quality, weather, and proximity to hazards. Each location will be uniquely generated via Procedural Content Generation (PCG) providing high replayability while ensuring no two runs are the same.
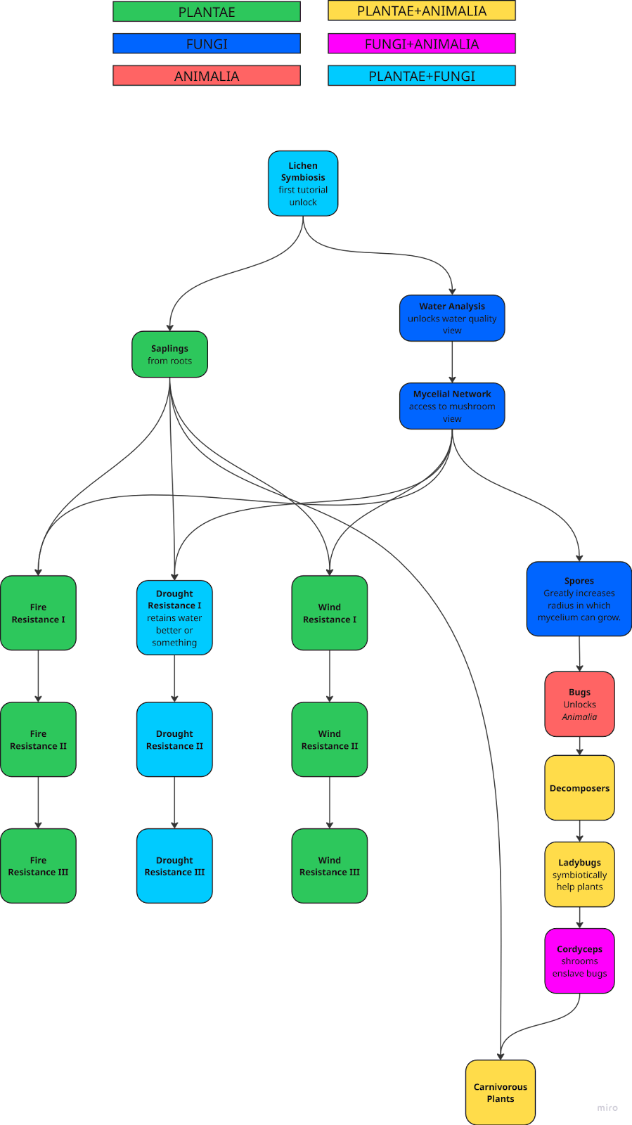
Tech Tree
Players start with no ability to research. Player recognizes that their only pool of water is almost empty.
- Player is given objective to find a new source of water.
- Player builds roots towards the nearby river.
- Player fulfills FTUE thirst objective.
- Player has to now find nearby mycelium to interface with the fungi and unlock research.
- Should we show them this directly?
or just leave it as open-ended discovery and give them strong level hints as to where they should go?
- Player grows roots towards the fungi, and on contact, they unlock research.
- This automatically unlocks the "Lichen Symbiosis" upgrade, the root node of Plantae.
- Players now have access to the tech tree, and can see leave nodes.
- For now we can reveal the whole tech tree, but probably want the ability to hide later endgame ones eventually.
- Player gains research points over time from having a fungal colony.
- Player unlocks a new research, e.g. "Water Analysis" as the root upgrade for the Fungi tree which reveals to them that the river is contaminated, and gives them an ability to view water contamination in different areas (probably as an overlay or something)
Production
TBD
Art
Biotama uses a stylized art style, with flat textures and meshes with limited poly counts. This allows us to more easily manage performance, scope, and budget, as well as giving the project a unique aesthetic.
Shaders will be used heavily to convey time of day, seasons, and weather effects.
Audio
Biotama's soundtrack is made in-house. Most of the music is piano-heavy, and the intensity of the music depends on what's currently happening in the game; when things are calm the music will be slow and ambient, whereas when world events happen it will become more dramatic.
Foley will use a mix of audio libraries and assets created in-house from source recorded by our development team.
Technology
Biotama is being developed using Unreal Engine 5.
Builds are currently only being tested on Windows 11.
Asset creation
We are leveraging free, open-source software as much as possible. We are primarily using Rider as our IDE for C++ and C#.
Images are created using Krita and GIMP. 3D meshes are created using Blender.
Music and other audio in the game is created using Ableton Live and Audacity.
CI and Source control
Biotama uses Git and GitHub for versioning.
We have an in-house build machine which listens for GitHub commits. When a new commit comes in, the build machine syncs the change, compiles the code, cooks the content, runs automated tests, then posts the results on our internal Discord server.
Documentation
This MediaWiki instance serves as our main source of documentation.
AI
Biotama does not use generative AI for any purpose. All text in-game will be written by our team. All assets will be either created in-house or acquired via free and paid libraries.

